Argentina’s Leniency Program: A Proposed Regulation

By Alexis German Pirchio1
In May 2018, Argentina enacted Act No. 27.442 on the Defence of Competition (“LDC,” for its acronym in Spanish), the first antitrust law in the country to incorporate a leniency program as a tool for cartel detection. Although Argentina has had antitrust regulations since the beginning of the 20th century, and modern antitrust legislation since 1980 ― when the National Commission for the Defence of Competition (“CNDC,” for its acronym in Spanish) was created ― a program of this kind, which provides for the exemption from or reduction of sanctions for those who collaborate with the competition authority in the detection and investigation of collusive agreements, had never before been included in the legal framework.
With the exception of the US Department of Justice ― which included such a program early in 1978 ― and the European Union ― which incorporated it in 1996 ― the expansive phase of leniency programs developed at the start of the new millennium when the use of the tool spread among OECD member countries and many Latin American countries ― Brazil incorporated it in the year 2000, Mexico in 2006, Colombia and Chile in 2009, and Peru in 2015 ― becoming one of the most effective tools for cartel prosecution, especially because of its ability to provide the necessary evidence to enable a sanction against cartel participants.
In recent years, competition authorities and specialists in the field have warned about the decline in leniency applications and argued over a supposed incentive crisis in leniency programs, whose success is based on three main pillars: a credible threat of severe punishment, the fear of being caught in a collusive practice, and transparency regarding the benefits for those who might apply for it.2
With regards to the first pillar, the LDC enacted in 2018 learned from experience with the previous legislation ― Act No. 25.156 ― which set a limit on the amount of sanctions for anticompetitive conduct valued in Argentine pesos, which, given the successive inflationary processes in the country, has resulted in a constant degradation of the real value of the sanctions. The LDC updated the maximum amounts of fines for anticompetitive conducts by proposing they be denominated not in legal tender, but in an accounting unit ― called the “mobile unit” ― that is automatically updated annually based on the variation of the consumer price index published by the National Institute of Statistics and Censuses of the Argentine Republic. This ensures that sanctions for anticompetitive practices ― including concerted conducts ― do not become outdated and, above all, sustain their severity.
Regarding the second pillar, the CNDC has made great efforts to improve detection and prosecution of cartels in recent years, even without a fully functioning Leniency Program. Although few cartels have been sanctioned by the authority throughout its history, two recent cases stand out. The first is the sanctioning of a company and three associations linked to the wheat flour market for cartelisation. The second case involved the sanctioning of four nightclubs in the city of Bariloche and a divestment order for one of them, over concerted practices that included price-fixing and market sharing of discotheque services. The latter case was initiated following a complaint by one of the cartel participants, who despite having been found responsible for the aforementioned concerted practices, was not fined by the CNDC due to their collaboration with the authority in providing sufficient evidence for detecting the concerted conduct. This was a clear precedent for the Leniency Program.
The Regulation for the Implementation of the Leniency Program, drafted by the CNDC and put out for public consultation on March 8th this year, seeks to strengthen the third pillar for an effective leniency program by providing accurate information on the program and providing legal certainty and predictability in its procedures ― two essential factors for attracting applicants willing to cooperate with the competition authority. In this regard, the regulation details the obligations of applicants wishing to access the benefits of full or partial amnesty of their sanction. This includes making enquiries about the availability of markers, the form and content of the application for a marker, as well as the form and content of the application for the benefit itself. It also regulates both the duty of confidentiality throughout the procedure and the applicants’ duty of cooperation.
In this article, we comment on the general characteristics of the Argentinian leniency program, in accordance with the provisions of the LDC and its regulatory decree, and delve into the recently published proposed regulation, which specifies procedures for the implementation of the program, the obligations of the competition authority, and the duties of potential beneficiaries.
The Leniency Program in Act No. 27.442
The LDC introduced significant changes and innovations in Argentina’s antitrust regime. Regarding the definition of anticompetitive conducts and, therefore, which practices are unlawful and punishable under the law, a novelty introduced by the 2018 regulation was the distinction between practices that are absolutely restrictive of competition and practices that are restrictive of competition.
Section 2 of the LDC classifies certain concerted practices as absolutely restrictive. These are known as “hard core” cartels, which include agreements between competitors to set prices, share the market, restrict supply, and/or fix bids before a tender or auction.3
Within the framework of the LDC, among the sanctions for those who incur in any type of anticompetitive practice (restrictive or absolutely restrictive of competition) fines can reach up to 30 percent of the offending company’s turnover in Argentina, as well as fines for the individual persons who have held positions of authority in the company in question and who have contributed to, encouraged, or allowed the anticompetitive practice’s execution.
As for a cardinal modification of Argentinian competition law, Chapter VIII of the LDC provides for the creation of a Leniency Program in which the application for the benefit of total or partial amnesty regarding the corresponding sanctions is limited to cartel participants who voluntarily provide the competition authority with evidence that allows for the detection and prosecution of practices that are absolutely restrictive of competition.
Both natural and legal persons who have incurred or are incurring in anticompetitive concerted conducts may apply to the program. As established in Section 60 of the LDC, in order to be eligible for the benefit, the applicant must appear before the competition authority ― currently, the CNDC in conjunction with the Secretariat of Commerce ― prior to being indicted, i.e. before being notified as allegedly responsible for the conduct under investigation and required to present its defence and the evidence it deems relevant.
The scope of the benefit and the requirements for it to be applicable vary according to the status of the investigation and the applicant’s order of arrival, as detailed below.
An exemption from the sanction may be applied for in cases where the CNDC has no information, has not previously initiated an investigation or, having initiated an investigation, does not have sufficient evidence, and the applicant is the first among those involved in the conduct to provide evidence that establishes the existence of the practice.
In such cases, the applicant must immediately cease their participation in the infringing practice ― unless the authority deems it necessary for it to continue certain actions in order to avoid hindering the investigation by alerting the other cartel participants, for instance ― cooperate fully, continuously and diligently with the authority; not destroy, falsify or conceal evidence of the anticompetitive conduct; and not disclose the intention to avail itself of the benefit in question.
If the requirements for the exemption are not met, the applicant may apply for a reduction of between 50 and 20 percent of the maximum penalty to be imposed, provided that they are able to provide additional evidence to what is already in the authority’s possession and meets the other requirements mentioned above. The amount of the reduction will be established according to the chronological order of submission of the application.
If the applicant does not meet the requirements for exemption of the anticompetitive conduct under investigation, but over the course of the investigation discloses and acknowledges a second and dissimilar anticompetitive concerted conduct, and also meets the requirements for exemption, they shall be granted this benefit regarding the second conduct as well as a reduction of one third of the penalty or fine that would otherwise have been imposed for their participation in the first conduct.
With regard to the confidentiality of the process, the competition authority must keep the identity of any person seeking to avail themselves of the benefits of the Leniency Program secret. The competent judges in the judicial proceedings that may be initiated under the provisions of the LDC may under no circumstance order the disclosure of statements, acknowledgements, information, and/or other means of evidence that may have been provided to the CNDC by those who have received any of the benefits stipulated under the Leniency Program. Should the authority reject the application for the benefit, this application shall not be considered an acknowledgement or confession by the applicant of the wrongfulness of the reported conduct, or of the factual matters reported. At the same time, information and evidence obtained in the context of a rejected application may not be used by the CNDC, nor may rejected applications be disclosed.
Likewise, Section 61 of the LDC stipulates that the benefit of exemption from or reduction of sanctions or fines, as appropriate, may not be taken jointly by two or more participants in the concerted anticompetitive conduct. However, the legal person and all natural persons who have exercised any position of authority, acted as legal representative, or similar roles, may jointly apply for exemption from or reduction of penalties or fines. Those persons who avail themselves of the benefit of the Leniency Program will also be exempted from the sanctions foreseen in the Argentine National Criminal Code and from the corresponding imprisonment sanctions that may apply to them in any way for having incurred in anticompetitive concerted conducts.
General aspects of the regulation of the Leniency Program. Decree 480/2018
Once the LDC was enacted, Decree No. 480/2018 regulated its application. With regard to the Leniency Program, it outlined certain general aspects of its implementation.
First, the decree orders the creation of the National Registry of Markers, to register all applications for the benefit of total or partial amnesty, indicating the order of priority of each application according to its date and the order in which they were presented.
It also provides for a procedure to be followed for the application, processing, granting, or rejection of leniency applications, and for the granting or rejection of the benefits, which consists of four stages:
A first stage, which consists of the application for a marker in and where the applicant must communicate its interest in applying for the leniency benefit, and can consult about the program, the information to be submitted, and other data. A second stage, in which the applicant must formally submit the application for the benefit and provide the authority with all the information, documentation and evidence that it requires to determine the existence of the anticompetitive practice. A third, in which the background information submitted by the applicant is evaluated and the conditional benefit of exemption from or reduction of the sanction, as appropriate, is granted ― subject to full cooperation throughout the procedure ― with the possibility of requesting submission of additional background information, as well as all the clarifications relevant to determining the existence of the alleged practices. And finally, the fourth stage, which includes the definitive granting of the benefit by the authority after evaluating the information and evidence provided by the applicant, and their compliance with the duty to collaborate and cooperate.
Regulations for the implementation of the Leniency Program
Since the incorporation of the Leniency Program to into Argentina’s antitrust legislation with the enactment of the LDC and its general regulation in 2018, no cartel has been sanctioned because of a complaint under the program. It is for this reason that the CNDC has developed specific regulations for the Leniency Program ― recently made available for public consultation on the CNDC’s web page ― which involves a detailed account of the procedure on the application for a marker and for the benefit, the duties of collaboration to be observed by the applicant throughout the process, the measures to protect the confidentiality of the complainant and the information provided and, finally, the requirements to obtain total or partial amnesty from the sanction. This regulation is expected to lead to greater participation in the program and, as a result, to more effective detection and prosecution of cartels by the CNDC.
The Regulation for the implementation of the Leniency Program is based on two basic principles. First, confidentiality on the part of those who must receive and process the application to the program and ultimately decide on granting the benefit, i.e. the competent unit within the enforcement authority. Second, the full, continuous and diligent cooperation of the applicant with the authority.
The regulation provides for the creation of a specialise Leniency Unit (“LU”) that is functionally independent from the National Directorate of Anticompetitive Conducts ― whose function is, once the leniency program procedure is concluded, to carry out the investigation of the reported concerted conduct ― and from the National Directorate of Economic Concentrations, as well as from all the commissioners of the CNDC or, in the future, those who shall act as authorities of the Enforcement Authority.
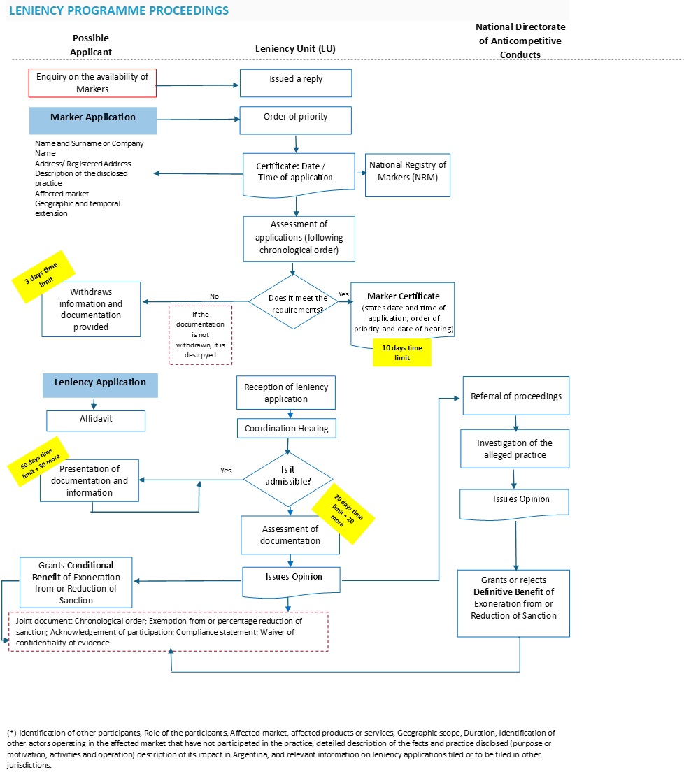
The LU’s functions involve all the procedures concerning the processing of the three main phases discussed above: the application and delivery of a marker, the application for leniency and the reception, processing, and evaluation of all the information provided by the applicant; and finally, the granting or rejection of the Conditional Benefit of Exoneration from or Reduction of Sanction. These three phases constitute the general circuit of the Leniency Program, as can be seen in the following flow chart.
Flowchart No. 1. Procedural flowchart of the Leniency Program

As for the preliminary stage of application and delivery of a marker, the regulation foresees, as provided in the regulatory decree of the LDC, that the potential applicant may make enquiries on the availability of markers. These consultations will be received by the LU, are anonymous in nature, and may be made in hypothetical terms, indicating a description of the market in which the practice would have taken place without the need to specify concrete facts. In no way does this consultation imply acknowledgement of an infringement or acceptance of any kind of liability or a request to join the Leniency Program.
In order to benefit from the Leniency Program, the interested party must submit the marker application, which will determine the order of priority in which it will be evaluated. To initiate the procedure, the applicant must submit to the LU minimum identification information (name and surname, or company name and registered address), a description of the disclosed practice and the affected market, and the approximate geographic and temporal scope of the disclosed practice. Once the application for a marker has been filed, the applicant shall receive a certificate of the date and time of filing. After this first certificate has been issued, the application shall be entered in the National Registry of Markers (“NRM”), and only LU members will have access to it.
The LU shall assess the application for each marker in the chronological order in which it was submitted, according to the records in the NRM. An application will not be assessed without having ruled on the granting or rejection of a previous application corresponding to the same market and disclosed practice.
In the event that the application for a marker is rejected ― because the application does not comply with the requirements, or was made after the CNDC indicted the applicant to make its defence or offer relevant evidence in the framework of an investigation for anticompetitive conduct, or the authority already has sufficient evidence to charge those responsible for an anticompetitive practice ― the applicant will have a three-day period to withdraw the information and documentation provided, or it will be destroyed by the CNDC, and the turn will pass to the next NRM registrant.
If the marker application is admitted, the LU will issue a marker certificate to the applicant, which will indicate the date and time when the marker application was made, and the order of priority according to the records of the NRM, without this entailing approval of the benefits of the Leniency Program as stipulated by Section 60 of the LDC. The applicant will also be notified of the date of the coordination hearing ― to be held within 10 days of the marker certificate being issued ― where the applicant must submit the Leniency Application itself.
The leniency application must be presented in writing and, in addition to the applicant’s identification information, it must include: the identification of other participants involved in the disclosed practice; the role of each of the participants in the disclosed practice (including that of the applicant itself); the affected market, the products or services covered by the practice, its geographic scope and duration; the identification of other actors operating in the affected market that have not participated in the practice; a detailed description of the facts and the disclosed practice, including its purpose or motivation, activities, and operation; a description of its impact in Argentina; and relevant information on leniency applications filed or to be filed in other jurisdictions.
In addition, the applicant must submit an affidavit stating their application to the Leniency Program and understanding of its obligations regarding their collaboration with the competition authority, the truthfulness of the information and documentation submitted to the authority, and commitment to upholding of the process’ confidentiality. Fulfilling these three responsibilities is a condition for obtaining the benefit offered by the Leniency Program.
If the LU determines that the leniency application is admissible, the applicant will have a period of 60 days (extendable to a further 30 days) from the date of the coordination hearing to provide documentation and information that will allow for significant progress in the investigation and that represent effective contributions to the constitution of sufficient evidence to determine the existence of the disclosed practice or that generate or increase the probability of certainty in its evidentiary assessment.
At the end of the established period, following the LU’s opinion, the CNDC must evaluate and analyse the documentation and information provided by the applicant within a period of no more than 20 days (extendable for an additional 20 days). Once this period has expired and, if applicable, the CNDC will grant the Conditional Benefit of Exoneration from or Reduction of Sanction (“Conditional Benefit”), as appropriate, which will continue to be subject to the applicant’s duty to collaborate until the sanction of the practice and the definitive granting of the benefit.
The Conditional Benefit shall be formalised by the execution of a document between the applicant and the CNDC, which shall contain: the chronological order in which the marker application was received; the exemption from or the percentage of reduction of the sanction that will correspond in the event the disclosed practice is sanctioned; acknowledgement by the applicant of their participation in the disclosed practice; the express mention that the exemption or reduction of the sanction is subject to the applicant’s compliance with the duty to cooperate throughout the investigation; and the waiver of confidentiality for the evidence that could not be replicated and that is indispensable in the initiation or processing of the administrative sanctioning procedure.
Once the Conditional Benefit has been granted, the proceedings shall be sent to the CNDC’s National Directorate of Anti-competitive Conduct, for the continuation of the procedure and the investigation of the alleged concerted practice, which may call on the applicant to provide additional information, if required.
At the time of issuing a decision on the imposition of fines or sanctions pursuant to the provisions of Sections 55 to 59 of the LDC, the competition authority shall decide on the granting or rejection of the Definitive Benefit of Exoneration from or Reduction of Sanction to the applicant, following the opinion of the CNDC on the applicant´s compliance with the established duty of cooperation, as well as on the veracity of the information and the confidentiality of the procedure.
Conclusions
The Regulation for the execution of the Leniency Program drafted by the CNDC and submitted for consultation to the entire international antitrust community is the result of a comparative assessment of other competition authorities´ regulations on the issue of leniency. It was developed with the expectation of incorporating the other jurisdictions´ experiences with the program over the last few years. The aim is to boost the Leniency Program in Argentina, so that this tool, which has given so many good results in the defence of competition throughout the world, becomes an instrument of great relevance in the detection, prosecution and sanctioning of concerted practices in our country.
Click here for a PDF version of the article
1 President, Comisión Nacional de Defensa de la Competencia (“CNDC”).
2 See “Strengthening Incentives for Leniency Agreements – CADE (Brazil) Briefing Note” for the 2022 Latin American and Caribbean Competition Forum of the Organisation for Economic Co-operation and Development: https://one.oecd.org/document/DAF/COMP/LACF(2022)13/en/pdf.
3 Section 3 of the LDC, which criminalises conducts which are restrictive of competition, also refers to certain practices that require concerted action and which, however, the Act does not consider absolutely restrictive. For example, the conduct provided for in Section 3(c) of the LDC, which stipulates that concerting the limitation or control of technical development or investments for the production or marketing of goods and services may constitute a practice restrictive of competition.
Featured News
Age-Restriction Laws Are Proliferating; So Too Are the Difficult Tradeoffs Policymakers Face
Dec 23, 2025 by
CPI
Federal AI Strategy Raises Compliance Stakes for Banks and Big Tech
Dec 23, 2025 by
CPI
Google Sues Alleged China-Based Hackers Over Widespread Phishing Scheme
Dec 22, 2025 by
CPI
Europe Moves to Clarify What Counts as Personal Data
Dec 22, 2025 by
CPI
Larry Ellison Offers $40 Billion Guarantee as Paramount Renews Bid for Warner Bros
Dec 22, 2025 by
CPI
Antitrust Mix by CPI
Antitrust Chronicle® – CRESSE Insights
Dec 16, 2025 by
CPI
Learning from Divergence: The Role of Cross-Country Comparisons in the Evaluation of the DMA
Dec 16, 2025 by
Federico Bruni
New Regulatory Tools for the EU Foreign Direct Investment Screening and Foreign Subsidies Regulation
Dec 16, 2025 by
Ioannis Kokkoris
“Suite Dreams”: Market Definition and Complementarity in the Digital Age
Dec 16, 2025 by
Romain Bizet & Matteo Foschi
The Interaction Between Competition Policy and Consumer Protection: Institutional Design, Behavioral Insights, and Emerging Challenges in Digital Markets
Dec 16, 2025 by
Alessandra Tonazzi